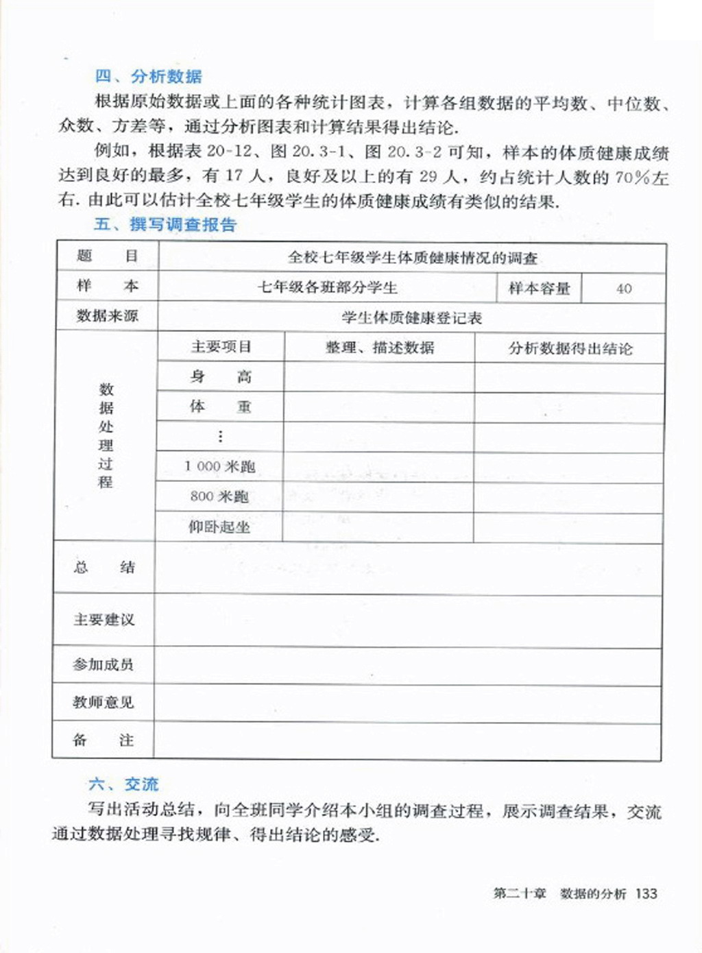
1
2
3
4
<
>